STM32F103C8T6 Microcontroller Datasheet, Pinout, Schematic
Chip Ic Release time:2023-12-12 Page View:522
Introduction:
The STM32F103C8T6 microcontroller is a popular choice among electronics enthusiasts and professionals due to its powerful features and versatility. In this article, we will explore the datasheet, pinout, and schematic of STM32F103C8T6 microcontroller, swipe to the end of the article and click to see STM32F103C8T6 datasheet.
STM32F103C8T6 Overview

The STM32F103C8T6 is an STMicroelectronics microcontroller from the STM32F1 series. It is frequently used in embedded applications and has an ARM Cortex-M3 processor. The STM32F103C8T6 includes a variety of peripherals and interfaces, making it appropriate for a wide range of applications including industrial control systems, consumer electronics, motor control, and more. It is popular among embedded system developers due to its high performance, low power consumption, and extensive feature set.
The STM32F103xx is a complete family of microcontrollers with fully compatible members. The family includes low-density, medium-density, and high-density devices, each with different flash memory and RAM capacities, as well as peripherals. Low- and high-density devices are extensions of the medium-density devices and are drop-in replacements, allowing for flexibility in memory densities during development. The STM32F103xx family is also compatible with existing STM32F101xx and STM32F102xx devices.
STM32F103C8T6 Pinout

STM32F103C8T6 Features
1. ARM Cortex-M3 32-bit RISC core operating at up to 72 MHz.
2. Up to 64KB of Flash memory and 20KB of SRAM for program and data storage.
3. Multiple communication interfaces, including USART, SPI, I2C, and CAN.
4. Up to 37 general-purpose I/O (GPIO) pins for connecting to external peripherals.
5. 12-bit analog-to-digital converter with up to 16 channels for precise analog signal measurement.
6. Multiple timers and PWM channels for precise timing and control applications.
7. Built-in real-time clock (RTC) for timekeeping applications.
8. Multiple power-saving modes to optimize power consumption.
9. Wide operating voltage range of 2.0V to 3.6V.
10. Rich set of peripherals, including USB, ADC, DAC, DMA, and more.
* Arm® 32-bit Cortex®-M3 CPU core
– 72 MHz maximum frequency, 1.25 DMIPS / MHz (Dhrystone 2.1) performance at 0 wait state memory access
– Single-cycle multiplication and hardware division
· *Memories
– 64 or 128 Kbytes of Flash memory
– 20 Kbytes of SRAM
·*Clock, reset and supply management
– 2.0 to 3.6 V application supply and I/Os
– POR, PDR, and programmable voltage detector (PVD)
– 4 to 16 MHz crystal oscillator
– Internal 8 MHz factory-trimmed RC
– Internal 40 kHz RC
– PLL for CPU clock
– 32 kHz oscillator for RTC with calibration
*Low-power
– Sleep, Stop and Standby modes
– VBAT supply for RTC and backup registers
*2x 12-bit, 1 µs A/D converters (up to 16
channels)
– Conversion range: 0 to 3.6 V
– Dual-sample and hold capability
– Temperature sensor
*DMA
– 7-channel DMA controller
– Peripherals supported: timers, ADC, SPIs,
I2Cs and USARTs
* Up to 80 fast I/O ports
– 26/37/51/80 I/Os, all mappable on 16 external interrupt vectors and almost all
5 V-tolerant
*Debug mode
– Serial wire debug (SWD) and JTAG
interfaces
*Seven timers
*Up to nine communication interface
*CRC calculation unit, 96-bit unique ID
*Packages are ECOPACK®
Key features of the STM32F103C8T6 include:
1. ARM Cortex-M3 32-bit RISC core: The STM32F103C8T6 is based on the ARM Cortex-M3 core, which offers excellent performance, low power consumption, and a rich set of instruction sets.
2. Flash memory: It is equipped with 64KB to 128KB of flash memory, providing ample space for storing the program code.
3. RAM: The microcontroller offers 20KB of SRAM for data storage during runtime.
4. Timers: It includes various timers, such as general-purpose timers, advanced-control timers, and basic timers, offering precise timing capabilities for applications.
5. Communication interfaces: The STM32F103C8T6 supports various communication interfaces, including USART, SPI, I2C, and CAN, making it suitable for a wide range of applications.
6. Analog-to-Digital Converter (ADC): It features an onboard 12-bit ADC with multiple channels, allowing precise analog signal acquisition.
STM32F103C8T6 CAD Model
Symbol

Footprint

3D-Model

STM32F103C8T6 Applications
1. Industrial automation and control systems.
2. Motor control and robotics.
3. Home automation and smart devices.
4. Portable medical devices.
5. Internet of Things (IoT) applications.
6. Audio and video processing.
7. Automotive systems.
8. Power management and energy monitoring.
9. Security systems and access control.
10. Gaming consoles and peripherals.
STM32F103C8T6 Alternatives
Here are a few STM32F103C8T6 Alternatives for your reference.
1. STM32F303C8T6: Similar to the STM32F103C8T6 but with a higher clock speed of up to 72 MHz and additional features like a hardware floating-point unit (FPU) and digital signal processing (DSP) instructions.
2. STM32F407VGT6: A more advanced microcontroller with a 32-bit ARM Cortex-M4 core, higher clock speed, more memory, and additional features such as a floating-point unit (FPU) and a dedicated graphics processing unit (GPU).
3. STM32F072C8T6: A lower-cost alternative with a 32-bit ARM Cortex-M0 core and similar features to the STM32F103C8T6, suitable for applications that require less processing power.
STM32F103C8T6 Typical Application Circuit
Typical Application Circuit:

Typical application with an 8 MHz crystal
STM32F103C8T6 Functional Block Diagram
The functional block diagram of the STM32F103C8T6 illustrates the internal architecture of the microcontroller, including the core processor, memory interfaces, peripheral modules, and communication interfaces. It provides an overview of how different components are interconnected and how data flows within the microcontroller.

High-speed external clock source AC timing diagram

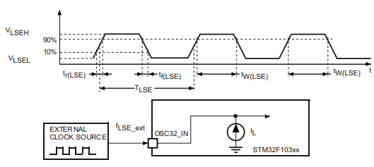
Low-speed external clock source AC timing diagram
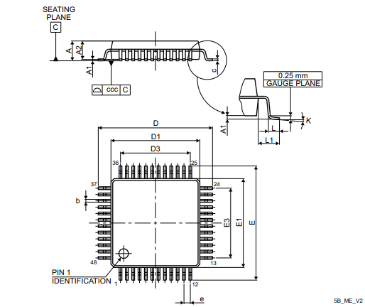
STM32F103C8T6 Package Dimension

Packaging
The STM32F103C8T6 microcontroller is available in a compact LQFP (low-profile quad flat package) package with 48 pins.
Pinout Diagram:
The microcontroller comes in a 48-pin LQFP package and offers a total of 37 GPIO (General-Purpose Input/Output) pins, which can be configured for a variety of purposes.
Conclusion
Understanding the datasheet, pinout, and schematic of the STM32F103C8T6 microcontroller is essential for successfully designing and implementing projects based on this versatile microcontroller. The datasheet provides comprehensive technical information, while the pinout diagram and schematic assist in hardware design and integration. With its powerful features and flexibility, the STM32F103C8T6 offers endless possibilities for innovative electronic projects and applications.
Specifications
- Manufacturer :
- STMicroelectronics
- Product Category :
- Microcontrollers
- Address Bus Width :
- 32b
- Base Part Number :
- STM32F103
- Bit Size :
- 32
- Boundary Scan :
- yes
- Connectivity :
- CANbus, I2C, IrDA, LINbus, SPI, UART/USART, USB
- Core Architecture :
- ARM
- Core Processor :
- ARM® Cortex®-M3
- Core Size :
- 32-Bit
- Data Bus Width :
- 32b
- Data Converter :
- A/D 10x12b
- Density :
- 512 kb
- DMA Channels :
- yes
- Factory Lead Time :
- 10 Weeks
- Format :
- FIXED POINT
- Frequency :
- 72MHz
- Has ADC :
- yes
- Height :
- 1.45mm
- Integrated Cache :
- No
- Interface :
- CAN, I2C, IrDA, LIN, SPI, UART, USART, USB
- JESD-609 Code :
- e4
- Lead Free :
- Lead Free
- Length :
- 7mm
- Lifecycle Status :
- ACTIVE (Last Updated: 7 months ago)
- Low Power Mode :
- yes
- Manufacturer Package Identifier :
- ai14911d
- Max Power Dissipation :
- 363mW
- Memory Size :
- 64KB
- Moisture Sensitivity Level (MSL) :
- 3 (168 Hours)
- Mount :
- Surface Mount
- Mounting Type :
- Surface Mount
- Number of ADC Channels :
- 10
- Number of Bits :
- 32
- Number of External Interrupts :
- 16
- Number of I/O :
- 37
- Number of I2C Channels :
- 2
- Number of Pins :
- 48
- Number of PWM Channels :
- 1
- Number of Terminations :
- 48
- Number of Timers/Counters :
- 3
- Operating Supply Voltage :
- 3.6V
- Operating Temperature :
- -40°C~85°C TA
- Oscillator Type :
- Internal
- Package / Case :
- 48-LQFP
- Packaging :
- Tray
- Part Status :
- Active
- Peak Reflow Temperature (Cel) :
- 260
- Peripherals :
- DMA, Motor Control PWM, PDR, POR, PVD, PWM, Temp Sensor, WDT
- Pin Count :
- 48
- Program Memory Size :
- 64KB 64K x 8
- Program Memory Type :
- Flash
- Radiation Hardening :
- No
- RAM Size :
- 20K x 8
- REACH SVHC :
- No SVHC
- RoHS Status :
- ROHS3 Compliant
- Series :
- STM32F1
- Supply Current-Max :
- 50mA
- Supply Voltage :
- 3.3V
- Terminal Finish :
- Nickel/Palladium/Gold (Ni/Pd/Au)
- Terminal Form :
- Gull wing
- Terminal Pitch :
- 0.5mm
- Terminal Position :
- QUAD
- Termination :
- SMD/SMT
- Time@Peak Reflow Temperature-Max (s) :
- 30
- uPs/uCs/Peripheral ICs Type :
- MICROCONTROLLER, RISC
- Voltage - Supply (Vcc/Vdd) :
- 2V~3.6V
- Watchdog Timer :
- yes
- Width :
- 7.2mm
Datasheets
- Datasheets
- STM32F103C8T6
Frequently Asked Questions
-
1,000+Daily Order Quantity
-
2,500,000+Alternative Parts
-
2,200+Worldwide Manufacturers
-
10,000 ㎡In-stock Warehouse
















