MCP73831T-2ACI/MC Datasheet, Pinout, CAD-Model
Chip Ic Release time:2023-11-21 Page View:136
This post is about MCP73831T-2ACI/MC: A Reliable and Efficient Battery Management Solution(Charger IC Lithium Ion/Polymer 8-DFN (2x3))
MCP73831T-2ACI/MC Description
MCP73831 is a truly Reliable and Efficient Battery Management Solution
MCP73831T-2ACI/MC image
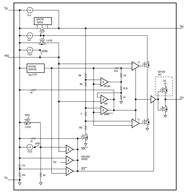
The MCP73831/2 devices are advanced charge management controllers designed for space-limited and cost-sensitive applications. They come in small packages such as 8-Lead, 2 mm x 3 mm DFN or 5-Lead SOT-23, making them suitable for portable devices. These devices comply with the specifications for USB charging when connected to a USB port.
The MCP73831/2 controllers use a constant-current/constant-voltage charging algorithm with selectable preconditioning and charge termination. The constant voltage regulation can be set to 4.20V, 4.35V, 4.40V, or 4.50V to accommodate different battery charging requirements. The constant current value is determined by an external resistor. To ensure device reliability, the controllers limit the charge current based on temperature during high-power or high-ambient conditions.
Various options are available for preconditioning threshold, preconditioning current value, charge termination value, and automatic recharge threshold. Preconditioning can be enabled or disabled, and the values for preconditioning and charge termination can be set as a ratio or percentage of the programmed constant current value. The electrical characteristics and standard options are provided in the documentation.
The MCP73831/2 devices are fully specified for operation in a temperature range of -40°C to +85°C.
MCP73831T-2ACI/MC Pinout

![f12d79d22532fd1cc3f979658fe8407e.png N4`VNBCZ6L_DJK]86I`P_G3](/upload/image/content/20231122/f12d79d22532fd1cc3f979658fe8407e.png)
MCP73831T-2ACI/MC Functional Block Diagram

MCP73831T-2ACI/MC Typical application

MCP73831T-2ACI/MC Package

MCP73831T-2ACI/MC CAD-Model
Symbol

Footprint

3D-Model
![3cc0a7b7ecee1150457b27b900b8bbf6.png LZMC]HX[(VFG~RJ{SJ@M2~B](/upload/image/content/20231122/3cc0a7b7ecee1150457b27b900b8bbf6.png)
Specifications
- Manufacturer :
- Microchip Technology
- Product Category :
- Battery Chargers
- Adjustable Threshold :
- yes
- Analog IC - Other Type :
- POWER SUPPLY SUPPORT CIRCUIT
- Base Part Number :
- MCP73831
- Base Product Number :
- MCP73831
- Battery Chemistry :
- Lithium Ion/Polymer
- Battery Pack Voltage :
- 4.2V
- Battery Type :
- Li-Ion, Li-Pol
- Brand :
- Microchip Technology
- Charge Current :
- 15 to 500 mA
- Charge Current - Max :
- 500mA
- Contact Plating :
- Tin
- Current - Charging :
- Constant - Programmable
- ECCN Code :
- EAR99
- Factory Lead Time :
- 5 Weeks
- Fault Protection :
- Over Voltage
- Height :
- 0.88 mm
- Input Voltage :
- 6V
- Interface :
- --
- JESD-609 Code :
- e3
- Lead Free :
- Lead Free
- Length :
- 3mm
- Manufacturer :
- Microchip
- Max Input Voltage :
- 7V
- Max Supply Voltage :
- 6V
- Maximum Operating Temperature :
- + 85 C
- Mfr :
- Microchip Technology
- Min Supply Voltage :
- 3.75V
- Minimum Operating Temperature :
- - 40 C
- Moisture Sensitivity Level (MSL) :
- 1 (Unlimited)
- Mount :
- Surface Mount
- Mounting :
- Surface Mount
- Mounting Style :
- SMD/SMT
- Mounting Type :
- Surface Mount
- MSL :
- MSL 1 - Unlimited
- Nominal Input Voltage :
- 6V
- Number of Cells :
- 1
- Number of Channels :
- 1
- Number of Functions :
- 1
- Number of Pins :
- 8
- Number of Terminations :
- 8
- Operating Supply Current :
- 510μA
- Operating Supply Voltage :
- 3.75 V to 6 V
- Operating Temperature :
- -40°C~85°C TA
- Output Current :
- 500mA
- Output Voltage :
- 4.2V
- Package :
- Tape and Reel (TR);Cut Tape (CT);Digi-Reel®;
- Package / Case :
- 8-VFDFN Exposed Pad
- Packaging :
- Tape and Reel (TR)
- Part Status :
- Active
- Pbfree Code :
- yes
- Peak Reflow Temperature (Cel) :
- 260
- Pin Count :
- 8
- Power Supplies :
- 3.3/5V
- Product :
- Charge Management
- Product Category :
- Battery Management
- Product Status :
- Active
- Product Type :
- Battery Management
- Programmable Features :
- Current
- Published :
- 2004
- Radiation Hardening :
- No
- RoHS :
- Details
- RoHS Status :
- ROHS3 Compliant
- Screening Level :
- Industrial
- Series :
- --
- Supplier Device Package :
- 8-DFN (2x3)
- Supplier Package :
- DFN EP
- Supply Voltage :
- 5.2V
- Terminal Pitch :
- 0.5mm
- Terminal Position :
- Dual
- Time@Peak Reflow Temperature-Max (s) :
- 40
- Type :
- Charge Controller
- Voltage - Supply (Max) :
- 6V
- Width :
- 2mm
Datasheets
- Datasheets
- MCP73831T-2ACI/MC
Frequently Asked Questions
-
1,000+Daily Order Quantity
-
2,500,000+Alternative Parts
-
2,200+Worldwide Manufacturers
-
10,000 ㎡In-stock Warehouse
















