How Does LM386 Audio Amplifier Work?PDF,Pinout,Circuits
Chip Ic Release time:2024-02-17 Page View:424
LM386 Audio Amplifiers LOW VLTG AUDIO PWR AMP
Hey guys, this post is LM386 Audio Amplifier: PDF, Lm386 Pinout replacement , Im386 spice model, lm386 equivalent Guitar Amplification for your reference. Circuits
- * LM386 Description
- * LM386 Features
- LM386 CAD-Model
- * LM386 Pinout
- * LM386 Functional Block Diagram
- * LM386 Alternatives
- * LM386 Application
- * LM386 Schematic
- * How Does LM386 Work?
- * LM386 Typical Application Circuit
- * How to Make an LM386 Audio Amplifier Circuit?
- * Best Op-Amp Alternative to LM386
- * Making an LM386 Guitar Amplifier
- What is the relation between power supply and lm386?
- Specifications
- Datasheets
* LM386 Description

lm386 arduino
The LM386 is a low-voltage audio power amplifier with an 8-pin mini-DIP package. It is intended to deliver power amplification while minimizing distortion and noise. This chip is widely used in portable electronics, battery-powered systems, and small audio applications.
The LM386M-1 and LM386MX-1 are power amplifiers developed for low-voltage consumer applications. The gain is set to 20 internally to reduce the number of external parts to a minimum, but adding an external resistor and capacitor between pins 1 and 8 boosts the gain to any value between 20 and 200.
The inputs are ground referenced, and the output is automatically biased to one-half the supply voltage.
When powered by a 6-volt source, the LM386M-1 and LM386MX-1 have a quiescent power consumption of only 24 mW, making them ideal for battery operation.
* LM386 Features
• Battery Operation
• Minimum External Parts
• Wide Supply Voltage Range: 4 V–12 V or 5 V–18 V
• Low Quiescent Current consumption: 4 mA
• Voltage Gains from 20 to 200
• Ground-Referenced Input
• Internal gain setting resistors
• Self-Centering Output Quiescent Voltage
• Low Distortion: 0.2% (AV = 20, VS = 6 V, RL = 8 Ω, PO = 125 mW, f = 1 kHz)
• Available in 8-Pin MSOP Package
LM386 CAD-Model
LM386 Symbol

LM386 Footprint

LM386 3D-Model

* LM386 Pinout
The LM386 comes in an 8-pin DIP package with pins for power supply, input, output, and gain control. Understanding the pinout is essential for correct circuit design and connections.

Lm386 pinout diagram
* LM386 Functional Block Diagram

* LM386 Alternatives
While the LM386 is popular, alternatives like the TDA2030 and TDA2050 offer higher power output and different features, suitable for varying amplifier requirements.
* LM386 Application
The LM386 finds applications in audio amplification for small speakers, intercoms, portable devices, and musical instruments like guitars. Its simplicity and reliability make it a go-to choice for many DIY audio projects.
• AM-FM Radio Amplifiers
• Ultrasonic Drivers
• Small Servo Drivers
• Power Converters
• Portable Tape Player Amplifiers
• Intercoms
• TV Sound Systems
• Line Drivers
* LM386 Schematic

* How Does LM386 Work?
The LM386 operates as a power amplifier by amplifying the audio input signal based on the gain setting. It utilizes internal gain resistors and capacitors for simplified circuit design.
WORKING EXPLAINATON
The LM386 is a popular audio amplifier IC known for its compact size and ease of use. It is designed to amplify audio signals and drive small speakers or headphones. With its simple wiring and low component count, the LM386 is a convenient choice for audio amplification in various electronic projects. Its internal architecture includes a gain control feature that allows users to adjust the amplification level according to their needs. Additionally, the LM386 offers protection features such as overvoltage protection and thermal shutdown to enhance the safety and reliability of the amplifier system. Engineers and hobbyists can benefit from using the LM386 in audio applications due to its versatility and performance.
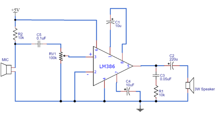
Pins 1 and 8 on the LM386 serve as gain control pins, with a default gain setting of 20 that can be increased by using a capacitor on these pins. In this setup, a 10uF capacitor (C1) is utilized to achieve the maximum gain of 200. Pins 2 and 3 function as sound reference points, with Pin 2 typically connected to ground as the negative input terminal. Pin 3 serves as the positive input terminal for amplifying the sound signal. The positive terminal of the condenser microphone is linked to the circuit via a 100k RV1 potentiometer, which includes a control for adjusting pitch. To eliminate the DC component of the input signal and only allow the AC component (audio) to reach the LM386 operational amplifier, a 0.1uF capacitor is employed alongside the potentiometer.
The amplified sound signal is obtained from output Pin 5. To ensure that only the AC component is transmitted to the speaker, the DC and AC elements of the output signal must be separated. This is achieved by using a 220uF capacitor (C2) to eliminate the DC component. A 0.1uF capacitor (C5) on the input side serves a similar purpose.
Furthermore, a filter circuit consisting of a 0.05uF capacitor (C3) and a 10k resistor (R1) at the output Pin 5 is employed. This filter, also known as the Zobel network, is utilized to eliminate sudden oscillations or ringing in high frequencies.
* LM386 Typical Application Circuit
A typical LM386 application circuit includes the chip, input and output capacitors, gain control resistor, and power supply connections. This basic setup forms the foundation for audio amplification.

Lm386 audio amplifier circuit
* How to Make an LM386 Audio Amplifier Circuit?
To create an LM386 audio amplifier circuit, you need to follow a specific schematic that includes proper resistor and capacitor values, gain settings, and input/output connections. This circuit can be tailored for various audio applications.

* Best Op-Amp Alternative to LM386
For those seeking alternatives to the LM386, op-amps like the LM358, NE5532, or OPA2134 offer different characteristics such as higher fidelity, lower noise, and better performance in certain applications.
* Making an LM386 Guitar Amplifier

To adapt the LM386 for use with an electric guitar, you can modify the basic LM386 audio amplifier circuit by including tone control circuits, additional gain stages, and suitable input/output configurations to cater to the specific needs of a guitar amplifier.
In conclusion, the LM386 audio amplifier chip is a versatile and reliable component with a wide range of applications in the audio electronics realm. By understanding its features, applications, and how to tailor it for specific uses like guitar amplification, enthusiasts and DIY electronics hobbyists can unlock its full potential in their projects.
What is the relation between power supply and lm386?
The LM386 audio amplifier chip requires a power supply to operate and amplify audio signals. The power supply voltage directly impacts the performance and output of the LM386 amplifier. Here are some key points regarding the relationship between the power supply and LM386:
1. Voltage Rating: The LM386 IC typically operates with a power supply voltage range of 4V to 12V. It is essential to provide the chip with the recommended voltage to ensure proper amplification and avoid damage.
2. Output Power: The output power of the LM386 amplifier is directly related to the voltage of the power supply. Increasing the power supply voltage can result in higher output power, but it is crucial to stay within the specified voltage limits to prevent overloading.
3. Distortion: Improper power supply voltage can lead to distortion in the amplified audio signal. Using the correct voltage level ensures optimal performance and minimal distortion in the output.
4. Stability: The power supply stability is critical for the LM386 amplifier's operation. Any fluctuations or noise in the power supply can affect the amplifier's performance and introduce unwanted artifacts in the audio output.
5. Decoupling Capacitors: To maintain a stable power supply for the LM386 MODULE, decoupling capacitors are often used to filter out noise and provide smooth voltage to the chip. Proper decoupling capacitor placement and values are essential for reliable operation.
In summary, the power supply voltage is a crucial factor in the performance and reliability of the LM386 audio amplifier. Providing the chip with the correct voltage level, along with proper decoupling capacitors, ensures optimal amplification of audio signals without distortion or other issues.
Specifications
- Manufacturer :
- Texas Instruments
- Product Category :
- Audio Amplifiers
- Manufacturer :
- National Semiconductor
Datasheets
- Datasheets
- LM386M-1/NOPB
Frequently Asked Questions
How to make an LM386 audio amplifier circuit?
-
1,000+Daily Order Quantity
-
2,500,000+Alternative Parts
-
2,200+Worldwide Manufacturers
-
10,000 ㎡In-stock Warehouse
















