DS3231M+ RTC Module: A Timer pinout & PDF

Check out this video to see How to use DS3231 RTC module

 16 Terminations 3.3V 16 Pin DS3231 Real Time Clocks Timer or RTC Subcategory Alarm, Leap Year, Square Wave Output 0.4MHz

The DS3231M is a low-cost, high-precision I2C real-time clock (RTC).

DS3231M+main picture

 

Catalog

DS3231M+ Description

DS3231M+ Pinout

DS3231M+ CAD Model

DS3231M+ Features

DS3231M+ Applications

DS3231M+ Alternatives

DS3231M+ Typical Application Circuit

DS3231M+ Functional Block Diagram

DS3231M+ Package

Datasheet PDF

Specifications

Product Comparison

 

 

 

 

 

 

DS3231M+ Description

The DS3231M is a low-cost, extremely accurate, I2C real-time clock (RTC). The device incorporates a battery input and maintains accurate timekeeping when main power to the device is interrupted. The integration of the microelectromechanical systems (MEMS) resonator enhances the long-term accuracy of the device and reduces the piece- part count in a manufacturing line. The DS3231M is available in the same footprint as the popular DS3231 RTC.

 

The RTC maintains seconds, minutes, hours, day, date, month, and year information. The date at the end of the month is automatically adjusted for months with fewer than 31 days, including corrections for leap year. The clock operates in either the 24-hour or 12-hour format with an AM/PM indicator. Two programmable time-of-day alarms and a 1Hz output are provided. Address and data are transferred serially through an 12C bidirectional bus. A precision temperature-compensated voltage reference and comparator circuit monitors the status of VCC to detect power failures, to provide a reset output, and to automatically switch to the backup supply when necessary. Additionally, the RST pin is monitored as a push button input for generating a microprocessor reset. See the Block Diagram for more details.

 

 

DS3231M+ Pinout

 

DS3231M+pinout 

 

DS3231M+ CAD Model

Symbol

DS3231M+symbol 

 

Footprint

DS3231M+footprint 

 

3D-model

DS3231M+3d 

DS3231M+ Advantages

This is a highly accurate RTC with an integrated MEMS resonator that manages all timekeeping functions. It has complete clock calendar functionality, including seconds, minutes, hours, day, date, month, and year. It also has leap-year compensation up to the year 2100. The timekeeping accuracy is 5ppm (+0.432 seconds/day) from -45°C to +85°C. It is footprint and functionally compatible to DS3231. It has two time-of-day alarms, 1Hz and 32.768kHz outputs, a reset output, and a pushbutton input with debounce. It also includes a digital temperature sensor with +3°C accuracy. The supply voltage is +2.3V to +5.5V, and it has a simple serial interface that connects to most microcontrollers. The I2C interface is fast at 400kHz. It has a battery-backup input for continuous timekeeping, low power operation, and an operating temperature range of -40°C to +85°C.

 

DS3231M+ Applications

As you can see, these are the DS3231M+ Real Time Clocks applications:

Automotive

Industrial Applications

Digital still camera

Digital video camera

Printers

Copy machines

Mobile equipment

Battery powered devices

Printers and copiers

Electronic metering

Power Meters

 

DS3231M+Alternatives

DS3231SN: This is another model of the DS3231 series with similar features and performance as the DS3231M, but may have some minor differences.

PCF8563: This is another real-time clock chip from NXP with similar features and performance and can be used as a replacement for the DS3231M.

MCP7940N: This is a real time clock chip from Microchip with high accuracy and low power consumption and can be used as a replacement for the DS3231M.

RV-3028-C7: This is a real-time clock module from Micro Crystal with very low power consumption and high accuracy, suitable for battery-powered application scenarios.

 

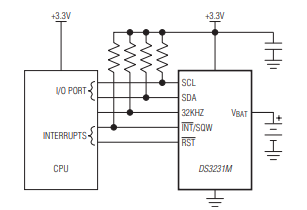
DS3231M+Typical Application Circuit

DS3231M+circuit 

 

DS3231M+Functional Block Diagram

 

DS3231M+block diagram


 

DS3231M+ Package

 

DS3231M+package information


Datasheet PDF

Please DOWNLOAD the datasheets and manufacturer documentation for the DS3231M+.

 

Specifications

 

Product Comparison

 

 

 

 




Related Articles

DRV8908QPWPRQ1 Motor Driver Datasheet,Pinout,Specification

Release time:2024-05-07       Page View:564
DRV8908QPWPRQ1 is a specific model of motor driver integrated circuit (IC) manufactured by Texas Instruments. Send RFQs to Chip Ic Electronics. This post will make you understand DRV8908QPWPRQ1: A Motor Driver for Automotive and Industrial Applications

LIS3DHTR Accelerometer for Your Projects

Release time:2024-05-04       Page View:580
LIS3DHTR Accelerometer for Your ProjectsThe LIS3DHTR is a compact, low-power, three-axis accelerometer from STMicroelectronics. Measuring just 2.0 x 2.0 x 0.75 mm, it's perfect for adding motion sensing capabilities to your next project, whether it's a wearable device, a drone, or a gaming controller.Key Features:Ultra-low power cons...

TMS320F28335PGFA Datasheet, Pinout, Specification

Release time:2024-04-30       Page View:343
TMS320F28335PGFA: A Powerful Microcontroller for Industrial Applications This post will introduce TMS320F28335PGFA Datasheet, Pinout, Specification.

NE555 vs NE5532:Comparison for Electronics Enthusiasts

Release time:2024-04-29       Page View:490
The NE555 and NE5532 are two iconic integrated circuits (ICs) widely used in various electronic applications. Both are versatile and offer a wide range of functionalities, but they also have distinct differences that make them suitable for different purposes. This article delves into a comprehensive comparison of these two popular ICs, focusing on...

​NE5532 vs OPA1612 Op-Amp: Choosing Your Right One

Release time:2024-04-28       Page View:596
Operational amplifiers(op-amps) are essential building blocks in analog circuits, used for amplification, filtering, and various other functions. Choosing the right op-amp for your application can be crucial for achieving optimal performance. In this article, we will compare two popular op-amps, the NE5532 and the OPA1612, highlighting their key feat...

STM32 STM32G070RBT6 Datasheet for Embedded Systems

Release time:2024-04-25       Page View:412
ThispostwillUnleashthePowerofEmbeddedSystemswiththeSTM32G070RBT6MicrocontrollerThe STM32G070RBT6 is a microcontroller.This article delves into the key features, specifications, applications,STM32G070RBT6 Vs STM32H750VBT6.and advantages of this impressive chip.

ADM2587EBRWZ RS-485/RS-422 Transceiver:Datasheet

Release time:2024-04-25       Page View:384
The ADM2587EBRWZis a high-performance, low-power RS-485/RS-422 transceiver from Analog Devices. It features a wide operating voltage range (3V to 5.5V), making it suitable for a variety of applications. This article will delve into the key features, specifications, and applications of the ADM2587EBRWZ.Key FeaturesHigh-speed data...

CH340 vs CP2102 vs CH341 vs FT232 Differences

Release time:2024-04-16       Page View:1184
CatalogWhat is CH340?What isCP2102?What isCH341?What isFT232?CH340 VS CP2102 VS CH341 VS FT232PinoutCH340 VS CP2102 VS CH341 VS FT232CAD-ModelCH340 VS CP2102 VS CH341 VS FT232FeaturesCH340 VS CP2102 VS CH341 VS FT232DifferenceCH340 VS CP2102 VS CH341 VS FT232DiagramCH...

LM324 Op amp Pinout,Datasheet,Spec,Circuit:How to Test LM324?

Release time:2024-04-03       Page View:453
LM324Quad 30-V 1.2-MHz operational amplifierIntroduction:Dear friends, What is thefunction ofLM324?In this article, we will explore the LM324 in detail, including its features, alternative options, applications, package types, and an overview of its working principle. Additionally, we will provide a step-by-step guide on how to test an LM324...

What Is The Difference Between 7812 And 7805?PDF,Price,Pinout

Release time:2024-04-01       Page View:737
LM78XX LM78XXALast time we had talk about the LM7805, today we mainly focus on 7812, comparing 7812 And 7805. Finding 7812 datasheet, 7805 datasheet.LM7812 DescriptionLM7812 DatasheetLM7812 PinoutLM7812 CAD-ModelSymbolFootprint3D-ModelLM7812 Vs LM7805 DifferencesLM7812 Vs LM7805 PriceLM7812 Vs LM7805 Package...

What is the Price of 2N5401?

Release time:2024-03-31       Page View:290
What is 2N5401?The 2N5401 is a general-purpose NPN silicon transistor commonly used in low-power amplificationand switching applications. It is a small, inexpensive, and widely available transistor that is suitablefor use in a variety of electronic circuits.Key Features of 2N5401:NPN bipolar junction transistor (BJT)Maximum collector-emitte...

DS1302: A Versatile Real-Time Clock (RTC) for Embedded Systems

Release time:2024-03-30       Page View:362
IntroductionThe DS1302 is a highly integrated real-time clock (RTC) chip that provides accurate timekeeping for embedded systems. It features a low power consumption, a wide operating voltage range, and a simple interface. This article explores the features, applications, and interfacing of the DS1302.Features* Real-time clock with seconds, minu...
Popular parts number More >
TLV1702AIDGK
Texas Instruments
IC COMPARATOR DUAL 8VSSOP
TPS2331IPWR
Texas Instruments
IC HOT SWAP CTRLR GP 14TSSOP
OP177GPZ
Analog Devices, Inc.
IC OPAMP GP 1 CIRCUIT 8DIP
ULN2003A
STMicroelectronics
IC PWR RELAY 7NPN 1:1 16DIP
UCD1E101MCL1GS
Nichicon
CAP ALUM 100UF 20% 25V SMD
AT27C020-55JU
Microchip Technology
IC EPROM 2MBIT PARALLEL 32PLCC
LPS25HBTR
STMicroelectronics
IC MEMS PRESSURE SENSOR 10HCLGA
E-STE100P
STMicroelectronics
IC TRANSCEIVER HALF 1/1 64TQFP
AM26C32IPWR
Texas Instruments
IC RECEIVER 0/4 16TSSOP
RFQ
BOM